












M5Stack Official ATOMIC Barcode/QR-Code Scanner 2 Base
🔒 Compra segura
💸 Devolución garantizada
⚡ Envíos en 48h
₿ Aceptamos BitPay
Paga de forma segura con criptomonedas a través de Bitpay.
Battery Included: No
Brand Name: M5Stack
Hign-concerned Chemical: None
Model Number: A133-B
Origin: Mainland China
Atomic QRCode2 Base is specifically designed for the ATOM series hosts. It is a 1D/2D barcode scanning base that supports 3 major types of 2D barcodes and 8 types of 1D barcodes. The base features a built-in buzzer and supplementary LED light, providing sound effects in different states, and a red LED for focus and aiming assistance. The module uses TTL communication, making it easy to transmit data via a serial port. You can use the ESP32 built into the M5Atom host to transmit scanned data to the receiving end via wired or wireless means. The back of the base is equipped with magnets, M3 screw holes, and LEGO-compatible holes, offering various mounting options. It is suitable for logistics, retail, manufacturing, and other fields.
Features
* Supports 3 types of two-dimensional code and 8 types of one-dimensional code
* Built-in buzzer sound prompts
* Built-in lighting LED
* High resolution imaging
* Focusing and aiming functions
Includes
1x Atomic QRCode2 Base
Applications
* Material Flow
* Retail
* Manufacture
Specification
Example of the bar code reading range
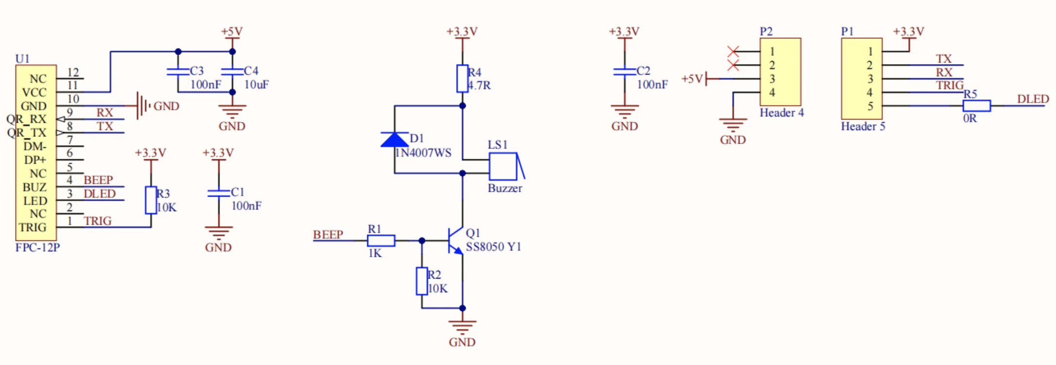
Schematic
Module Size
Version Comparison
🔒 Compra segura
💸 Devolución garantizada
⚡ Envíos en 48h
₿ Aceptamos BitPay
Descubre lo mejor en productos exclusivos